Int J Biol Sci 2025; 21(15):7118-7119. doi:10.7150/ijbs.108079 This issue Cite

Erratum

Cold atmospheric plasmas target breast cancer stemness via modulating AQP3-19Y mediated AQP3-5K and FOXO1 K48-ubiquitination: Erratum

Xiaofeng Dai1,10 Corresponding address, Dongyan Cai2 Corresponding address, Peiyu Wang3,4,5, Nan Nan1, Lihui Yu1, Zhifa Zhang1, Renwu Zhou6, Dong Hua1,2,7, Jianying Zhang8, Kostya (Ken) Ostrikov4,9, Erik Thompson4,5,6

1. Wuxi School of Medicine, Jiangnan University, Wuxi 214122, China.
2. Affiliated Hospital of Jiangnan University, Wuxi 214122, China.
3. Institute of Health and Biomedical Innovation, Queensland University of Technology, Brisbane 4059, Australia.
4. Translational Research Institute, Woolloongabba, Queensland 4102, Australia.
5. School of Biomedical Sciences, Queensland University of Technology, Brisbane 4059, Australia.
6. School of Chemical and Biomolecular Engineering, University of Sydney, NSW 2006, Australia.
7. Wuxi People's Hospital, Wuxi, 214023, China.
8. BGI College & Henan Institute of Medical and Pharmaceutical Sciences in Academy of Medical Science, Zhengzhou University, 450052, China.
9. School of Chemistry and Physics, Queensland University of Technology, Brisbane, Queensland 4000, Australia.
10. CAPsoul Medical Biotechnology Company, Ltd, Beijing, 100000, China.

Published 2025-12-15

Citation:
Dai X, Cai D, Wang P, Nan N, Yu L, Zhang Z, Zhou R, Hua D, Zhang J, Ostrikov KK, Thompson E. Cold atmospheric plasmas target breast cancer stemness via modulating AQP3-19Y mediated AQP3-5K and FOXO1 K48-ubiquitination: Erratum. Int J Biol Sci 2025; 21(15):7118-7119. doi:10.7150/ijbs.108079. https://www.ijbs.com/v21p7118.htm
Other styles

File import instruction

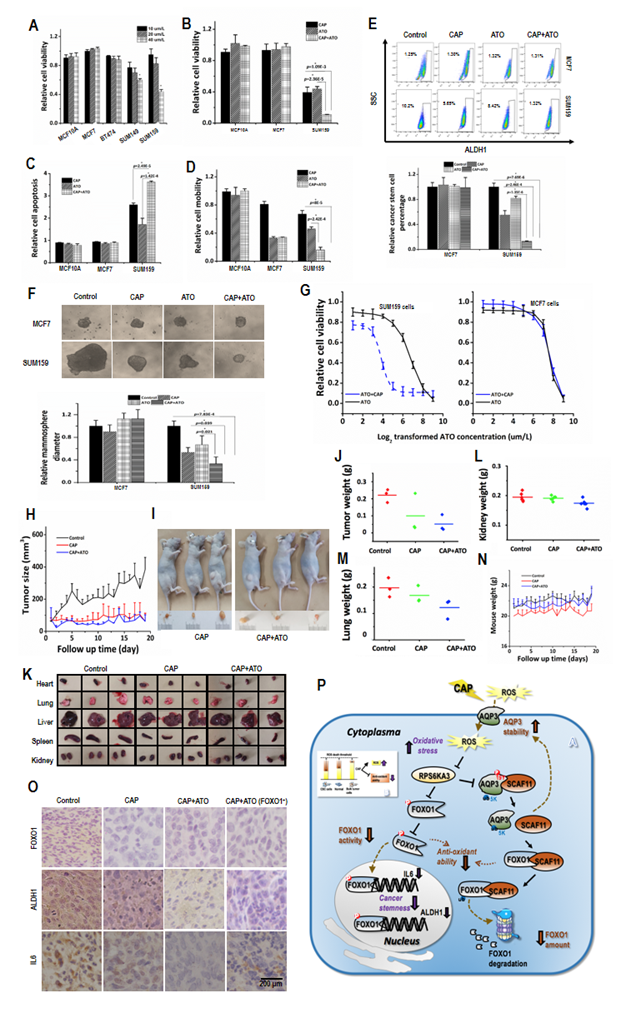
Corrected-article in Int J Biol Sci, Volume 18, 3544

 

In our paper, the authors noticed that the image used in the 'CAP+ATO' group of Figure 4I was mistakenly included. We checked the original data again and made sure that the conclusion of the article was not affected by this error. In this regard, all authors have agreed to the erratum, and we apologize for any inconvenience caused by the negligence in this paper.

Figure 4I should be corrected as below:

 Figure 4 

Correct image.

Int J Biol Sci Image

Author contact

Corresponding address Corresponding author: E-mail: xiaofeng.daiedu.cn, Tel.: +8619906244386.


Citation styles

APA
Dai, X., Cai, D., Wang, P., Nan, N., Yu, L., Zhang, Z., Zhou, R., Hua, D., Zhang, J., Ostrikov, K.K., Thompson, E. (2025). Cold atmospheric plasmas target breast cancer stemness via modulating AQP3-19Y mediated AQP3-5K and FOXO1 K48-ubiquitination: Erratum. International Journal of Biological Sciences, 21(15), 7118-7119. https://doi.org/10.7150/ijbs.108079.

ACS
Dai, X.; Cai, D.; Wang, P.; Nan, N.; Yu, L.; Zhang, Z.; Zhou, R.; Hua, D.; Zhang, J.; Ostrikov, K.K.; Thompson, E. Cold atmospheric plasmas target breast cancer stemness via modulating AQP3-19Y mediated AQP3-5K and FOXO1 K48-ubiquitination: Erratum. Int. J. Biol. Sci. 2025, 21 (15), 7118-7119. DOI: 10.7150/ijbs.108079.

NLM
Dai X, Cai D, Wang P, Nan N, Yu L, Zhang Z, Zhou R, Hua D, Zhang J, Ostrikov KK, Thompson E. Cold atmospheric plasmas target breast cancer stemness via modulating AQP3-19Y mediated AQP3-5K and FOXO1 K48-ubiquitination: Erratum. Int J Biol Sci 2025; 21(15):7118-7119. doi:10.7150/ijbs.108079. https://www.ijbs.com/v21p7118.htm

CSE
Dai X, Cai D, Wang P, Nan N, Yu L, Zhang Z, Zhou R, Hua D, Zhang J, Ostrikov KK, Thompson E. 2025. Cold atmospheric plasmas target breast cancer stemness via modulating AQP3-19Y mediated AQP3-5K and FOXO1 K48-ubiquitination: Erratum. Int J Biol Sci. 21(15):7118-7119.

This is an open access article distributed under the terms of the Creative Commons Attribution License (https://creativecommons.org/licenses/by/4.0/). See http://ivyspring.com/terms for full terms and conditions.
Popup Image