◂ Last issue Next issue ▸ Archive   

Volume 22 (9); 2026

Research Papers

Graphic abstract

Loss of BATF3 impairs adipose-liver homeostasis and accelerates the transition from steatosis to fibrosis in high-fat diet-fed mice Haibo Dong, Liuyi Hao, Wei Guo, Xinguo Sun, Zhanxiang Zhou Int. J. Biol. Sci. 2026; 22(9): 4441-4460. doi:10.7150/ijbs.128084 Full text PDF


Graphic abstract

METTL3-IGF2BP3 as a glucose sensor in hyperglycemic microenvironment promotes tumorigenesis and glycolysis Long Liu, Yu Zhang, Zhiwei Shao, Xiaohong Zhao, Yuxi Huang, Qi Wang, Xingyu Liu, Xiang Zheng, Bo Zhou, Fabiao Zhang, Zhenzhen Gao, Sheng Yan Int. J. Biol. Sci. 2026; 22(9): 4461-4476. doi:10.7150/ijbs.125135 Full text PDF


Graphic abstract

Activation of GABBR1 by New Ligand Valerate Transcriptionally Regulates ATF4-NRF2-CXCL13 Axis Mediating CD8+ T Cell Anti-Tumor Immunity Zhiran Zhai, Jumin Huang, Jiayue Qiu, Yuwei Wang, Jin Liao, Chun Xie, Jiahui Xu, Zebo Jiang, Yajia Xie, Wenkang Ren, Yizhong Zhang, Haoxin Yan, Meifang Wang, Chen Huang, Elaine Lai Han Leung Int. J. Biol. Sci. 2026; 22(9): 4496-4516. doi:10.7150/ijbs.127859 Full text PDF


Graphic abstract

Sanggenol L Induces Endoplasmic Reticulum Stress and Triggers Cell Apoptosis in Glioblastoma by Binding to BiP Jingyang Xu, Hongbo Chang, Yi Du, Zihan Tang, Ziyang Qin, Yongzhao Wang, Fujing Wei, Xiaosong Hu, Jianbing Hou, Man Xu, Hongjuan Cui Int. J. Biol. Sci. 2026; 22(9): 4517-4536. doi:10.7150/ijbs.126892 Full text PDF


Graphic abstract

NOP56 Drives Colorectal Cancer Progression by Modulating p53 Acetylation through SIRT1/p300 Ji Eon Park, Chi-Hoon Ahn, Deok Yong Sim, Su-Yeon Park, Hyun Ju Cha, Bum-Sang Shim, Bonglee Kim, Sung-Hoon Kim Int. J. Biol. Sci. 2026; 22(9): 4537-4554. doi:10.7150/ijbs.126463 Full text PDF


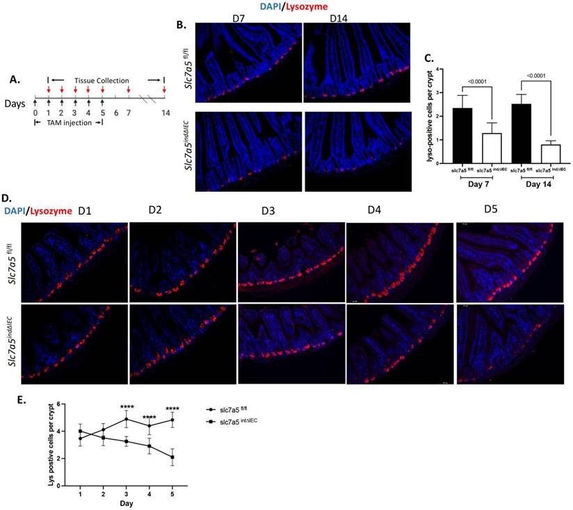
Graphic abstract

System L Amino Acid Transporter LAT1 is required for Mouse Intestinal Epithelial Homeostasis Lingyu Bao, Zhaoyi Peng, Bingyin Shi, Yun-Bo Shi Int. J. Biol. Sci. 2026; 22(9): 4555-4563. doi:10.7150/ijbs.128412 Full text PDF


Graphic abstract

Competitive Binding of UBA52 and HOPX Modulates β-catenin Stability in Colorectal Cancer in the Context of High-Iron Intake Xiangjun Liu, Tong Tang, Xi Wang, Jianhua Feng, XiangJie Yang, Yajun Luo, Yujun Huang, Lu Xu, Banghui Liu, Nan Wang, Yikun Luo, Hefei Tian, Shubin Wang, Lingxiao Huang, Zhenni Xu, Hai Hu, Chao Liu, Xudan Lei, Jinyi Lang, Dengqun Liu Int. J. Biol. Sci. 2026; 22(9): 4564-4583. doi:10.7150/ijbs.126038 Full text PDF


Graphic abstract

Nuclear Galectin-1 Drives Cancer Progression through O-GlcNAcylation-Dependent Regulation of SOX2 Woong Kim, Ye-Seal Yim, Jung-Hwan Baek, Young Soo Park, Ji-Joon Song, Joon-Yong Chung, Jungsoo Gim, Seok-Jun Kim, Kyung-Hee Chun Int. J. Biol. Sci. 2026; 22(9): 4584-4597. doi:10.7150/ijbs.124928 Full text PDF


Graphic abstract

IFT88/Kindlin-2 Signaling Prevents Mechanical Overloading-Induced PANoptosis of Nucleus Pulposus Cells by Activating FOXP1 SUMOylation Kanglu Li, Mingjue Chen, Chao Chen, Yihan Yu, Sheng Liu, Zengwu Shao, Xianyi Cai, Guozhi Xiao, Sheng Chen Int. J. Biol. Sci. 2026; 22(9): 4598-4617. doi:10.7150/ijbs.132842 Full text PDF


Graphic abstract

Canagliflozin and Brusatol Synergize against LKB1-KEAP1 Co-Mutant NSCLC through AKT Suppression Yiguan Chen, Xiang-Zheng Gao, Dade Rong, Liangliang Gao, Mingzhu Tang, Guang Lu, Zhi-Qiang Ling, Han-Ming Shen Int. J. Biol. Sci. 2026; 22(9): 4618-4632. doi:10.7150/ijbs.124757 Full text PDF


Graphic abstract

Cathepsin H drives hypoxia-associated inflammatory and angiogenic programs in diabetic retinopathy and represents a potential therapeutic target Xuehao Cui, Qiuchen Zhao, Jingwen Hui, Yuejun Zhou, Yawen Gong, Wei Zhang, Bidesh Mahata, Patrick Yu-Wai-Man, Quanhong Han Int. J. Biol. Sci. 2026; 22(9): 4647-4669. doi:10.7150/ijbs.134125 Full text PDF


Graphic abstract

Synonymous editing alters ion channel function, favoring prime editing for retinal disease correction Meha Kabra, Mariya Moosajee, Ana Navarrete, Gregory A. Newby, Piper Rawding, Ruosen Xie, Hadas Mechoulam, Antonio Rivera, Alan Hung, Smriti Tiwari, Adam J. Waxman, Kaivalya Molugu, Krishanu Saha, Shaoqin Gong, David R. Liu, Bikash R. Pattnaik Int. J. Biol. Sci. 2026; 22(9): 4670-4690. doi:10.7150/ijbs.132743 Full text PDF


Graphic abstract

Surfactant Protein B Precursor Inhibit the Progression of Resectable Non-small Cell Lung Cancer by Suppressing eIF4F-mediated Immune Evasion and Cancer Stemness Yongheng Wen, Hao Luo, Xintong Ji, Yushu Zheng, Liang Zhang, Dan Jian, Jing Chen, Hong Zhang, Nan-Nan Zhao, Hua Jin, Cheng-Xiong Xu, Ren-Tao Wang Int. J. Biol. Sci. 2026; 22(9): 4691-4704. doi:10.7150/ijbs.134006 Full text PDF


Graphic abstract

Bone Marrow-Derived Macrophage NLRP3 Mediates Renal Fibrosis by triggering TGF-β/Smad3-mediated Macrophage-Myofibroblast Transition Wenbiao Wang, Jiaxiao Li, Yu Zhong, Junzhe Chen, Liumei Wu, Lin Wan, Xiao-Ru Huang, Zhiming Ye, Xueqing Yu, Hui-Yao Lan Int. J. Biol. Sci. 2026; 22(9): 4705-4723. doi:10.7150/ijbs.131452 Full text PDF


Graphic abstract

A Novel PROTAC Confers a Dual Benefit Against Amyloid and Tau Pathology in Alzheimer's Disease via DAPK1 Degradation Ruomeng Li, Jing Yao, Wen Peng, Lizhen Zheng, Xueyin Wu, Xindong Shui, Xiaoqing Zheng, Wujin Tian, Long Wang, Ying Zhou, Xinglin Ruan, Xiaodong Pan, Tao Zhang, Yang Liu, Tae Ho Lee, Dongmei Chen Int. J. Biol. Sci. 2026; 22(9): 4724-4746. doi:10.7150/ijbs.131465 Full text PDF


Graphic abstract

PRDM16 Drives Thyroid Cancer Differentiation via a TRIM58-MVP Axis to Suppress MAPK and PI3K/AKT Signaling Jialong Yu, Wei Luo, Zijie Niu, Miao Zhang, Yunqi Gao, Mengran Tian, Zhongyu Wang, Xing Wan, Han Gui, Qian Su, Wenhao Chen, Linfei Hu, Xiukun Hou, Qiman Dong, Xianhui Ruan, Xiangqian Zheng Int. J. Biol. Sci. 2026; 22(9): 4747-4764. doi:10.7150/ijbs.131151 Full text PDF


Graphic abstract

ABHD11-AS1 Suppresses Colorectal Cancer Progression by Disrupting EIF4E-mediated POU2F1 Ubiquitination Shizhen Li, Xianjie Jiang, Linda Oyang, Longzheng Xia, Shiming Tan, Zongyao Ren, Qiu Peng, Jinguan Lin, Qianjin Liao, Yujuan Zhou Int. J. Biol. Sci. 2026; 22(9): 4765-4783. doi:10.7150/ijbs.125799 Full text PDF


Graphic abstract

Tryptophan-Restricted Intermittent Diet Alleviates Estrogen Deficiency-Induced Osteoporosis via Regulating Coupling Effects of “Gut-Bone” Axis Tingwen Xiang, Shiyu Xiao, Chuan Yang, Dongyang Zhang, Yanghao You, Langlang Xie, Zhiguo Ling, Xiaohua Wang, Chengmin Zhang, Gang Huang, Dong Sun, Yueqi Chen, Fei Luo Int. J. Biol. Sci. 2026; 22(9): 4784-4805. doi:10.7150/ijbs.128460 Full text PDF


Graphic abstract

GLUT3 drives paclitaxel resistance in peritoneal metastatic gastric cancer by promoting H3K18 lactylation-mediated MAPKAP1 transcription to suppress ferroptosis Ying Sun, Xirui Duan, Benyan Zhang, Cheng Xiong, Jun Ji, Qu Cai, Wang Yao, Jinling Jiang, Junwei Wu, Chao Wang, Liting Guo, Chenfei Zhou, Beiqin Yu, Feng Qi, Jun Zhang Int. J. Biol. Sci. 2026; 22(9): 4826-4846. doi:10.7150/ijbs.130059 Full text PDF


Graphic abstract

Circulating cytokines as triggers of endothelial dysfunction and sex-specific interstitial cell response in fibrocalcific aortic valve disease Vincenza Valerio, Francesca Bertolini, Valentina Rusconi, Mattia Chiesa, Ilaria Massaiu, Paola Gripari, Valentina Mantegazza, Cristina Gatto, Michele Ciccarelli, Arianna Galotta, Alice Bonomi, Marco Zanobini, Marco Agrifoglio, Veronika A. Myasoedova, Paolo Poggio Int. J. Biol. Sci. 2026; 22(9): 4847-4862. doi:10.7150/ijbs.125469 Full text PDF


Graphic abstract

Piezo1 in hypertrophic chondrocytes regulates osteoclastogenesis in endochondral ossification Miriam E.A. Tschaffon-Müller, Astrid Schoppa, Franziska Eckl, Laura J. Brylka, Melanie Haffner-Luntzer, Timur A. Yorgan, Sandra Dieterich, Christoph Kölbl, Michael Amling, Thorsten Schinke, Anita Ignatius Int. J. Biol. Sci. 2026; 22(9): 4863-4877. doi:10.7150/ijbs.126065 Full text PDF


Graphic abstract

Elucidating Tumorigenesis Mechanisms and Assessing Immunotherapeutic Efficacy in Patient-Derived Medulloblastoma Organoid Models Jiting Zhang, Min Wang, Huanwen Rui, Cen Wang, Guanghao Luo, Zhiyuan Niu, Wei Shi, Junwei Zeng, Ping Xue, Xueyao Shi, Bing Yan, Wenyan Ren, Hao Li, Xinhua Lin Int. J. Biol. Sci. 2026; 22(9): 4878-4899. doi:10.7150/ijbs.116040 Full text PDF


Graphic abstract

The SPP1-CD44 Signaling Axis Orchestrates Macrophage Metabolism to Promote Early Inflammation in Acute Kidney Injury Na Gong, Wenjuan Wang, Yifei Fu, Xinru Guo, Xumin Zheng, Yanjun Liang, Yuhao Chen, Yan Chen, Shengchun Zheng, Xiangmei Chen, Guangyan Cai Int. J. Biol. Sci. 2026; 22(9): 4900-4918. doi:10.7150/ijbs.130922 Full text PDF


Graphic abstract

The Role of NADPH Oxidase 4 in Neutrophil-Mediated Immune Escape in Gastric Cancer Jinling Jiang, Wenqi Xi, Yanan Zheng, Jun Ji, Chenfei Zhou, Min Shi, Junwei Wu, Yangbing Jin, Benyan Zhang, Liqin Zhao, Qu Cai, Jun Zhang Int. J. Biol. Sci. 2026; 22(9): 4919-4937. doi:10.7150/ijbs.121960 Full text PDF


Graphic abstract

HDAC7-Induced Epigenetic Repression Modulates ATF3 Functional Plasticity in Colorectal Cancer Pathogenesis Qi Wang, Donglei Ji, Yanjie Jia, Shuang Li, Wenjing Gao, Tingting Liang, Yingying Liang, Caroline Zeng, Chunyu Wang, Ka Lung Cheung, Quan Wang, Ming-Ming Zhou, Lei Zeng Int. J. Biol. Sci. 2026; 22(9): 4956-4975. doi:10.7150/ijbs.121348 Full text PDF


Graphic abstract

CRL4AMBRA1-mediated progesterone receptor degradation drives progestin resistance and represents a therapeutic vulnerability in endometrial cancer Yaru Sheng, Ting Ni, Xiaoyi Ding, Jiaying Huang, Xueya Zhao, Xinyao Li, Qingting Li, Jing Wang, Xiaoming Yang, Lin Zhang, Xuan Zheng, Dan Cao, Rongjia Su, Xiaojing Lu, Jin Hou, Yudong Wang Int. J. Biol. Sci. 2026; 22(9): 4976-4996. doi:10.7150/ijbs.133072 Full text PDF

Reviews

Graphic abstract

Immunologic Combinations in Multiple Myeloma: Synergistic Stimulation with T cells and NK cells ZhaoYun Liu, Jiao Lai, Chun Yang, Hui Liu, Kai Ding, Jia Song, Rong Fu Int. J. Biol. Sci. 2026; 22(9): 4477-4495. doi:10.7150/ijbs.127871 Full text PDF


Graphic abstract

Redeemable Lymphocytes in Cancer Radioimmunotherapy: Saving Our Soldiers in the Complex of Cancer-Fighting Field Qiyi Zhou, Rongzheng Chen, JianJian Li, Liyuan Zhang Int. J. Biol. Sci. 2026; 22(9): 4633-4646. doi:10.7150/ijbs.130233 Full text PDF


Graphic abstract

Zebrafish in Cardiovascular Disease Research: from Model to Application Ranran Wang, Qian Zhang, Shuhui Zhang, Ziyan Wang, Zongyuan Zhou, Tianyi Yuan, Bo Zhang Int. J. Biol. Sci. 2026; 22(9): 4806-4825. doi:10.7150/ijbs.131893 Full text PDF


Graphic abstract

Mitochondria and polycystic ovary syndrome: The role of ferroptosis, inflammasomes, and endoplasmic reticulum stress Xinyi Zhang, Tong Sun, Xinxin Wang, Yujiu Ma, Liu Cao, Jichun Tan Int. J. Biol. Sci. 2026; 22(9): 4938-4955. doi:10.7150/ijbs.128537 Full text PDF

Popup Image